物业客服常用5个工作流程图




一、前台接待服务工作流程图



 

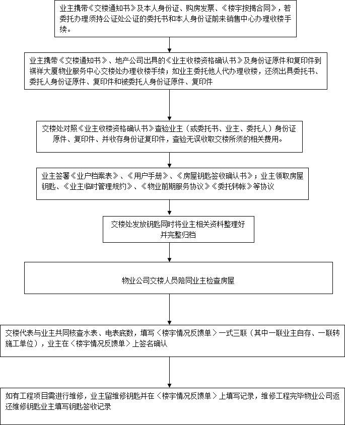
二、交楼流程图




三、客户服务客户服务工作单使用流程图



四、投诉处理流程图




五、巡查工作流程图



来源:网络,版权归原创作者所有,内容仅供学习交流之用,涉及版权联系我们删除。


扫码免费用

源码支持二开

申请免费使用

在线咨询