《业主大会议事规则》示范文本修订,快来看看哪些内容有变化!


2023年12月8日,上海市城市管理精细化工作推进领导小组办公室发布《关于印发<业主大会议事规则>示范文本的通知》,正式发布了修订后的《业主大会议事规则》示范文本,并明确各房管部门、乡镇、街道办事处积极指导业主大会、业主委员会结合小区管理实际情况,及时制定、修改完善《业主大会议事规则》。



本次发布的

《业主大会议事规则》

示范文本有什么变化?


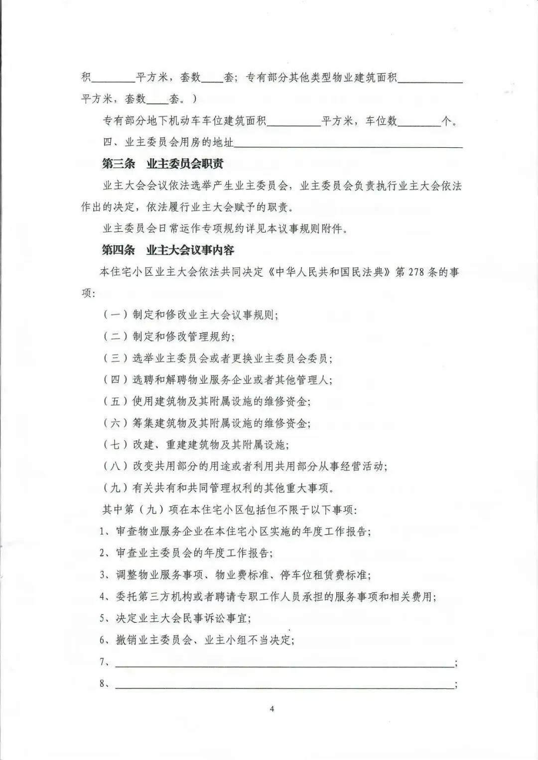
业主大会基本情况和议事内容

1、


新示范文本在业主大会基本情况(小区建筑面积概况)中,增加专有部分地下机动车车位建筑面积、车位数的描述。(第二条)

2、


细化“有关共有和共同管理权利的其他重大事项”的内容和表决要求。(第四条)



业主大会的召开及表决

1、


增加了应当召开业主大会临时会议的事由。(第五条)

2、


增加“电子投票”、“线上与线下”的会议形式。(第六条、第七条)

电子投票:可以通过实名认证建立的业主微信群、微信公众号、微信小程序等表决;

“线上与线下”:可以通过多种表决形式并存的方式表决,增加了表决票的电子送达方式。

3、


调整已送达未表示意见的业主的表决票认定规则(第八条)。新示范文本将已送达未表示意见的表决票分为视为未参与表决和视为参与表决两个选择。



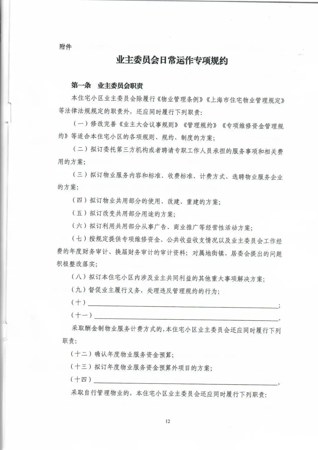
业委会日常运作

1、


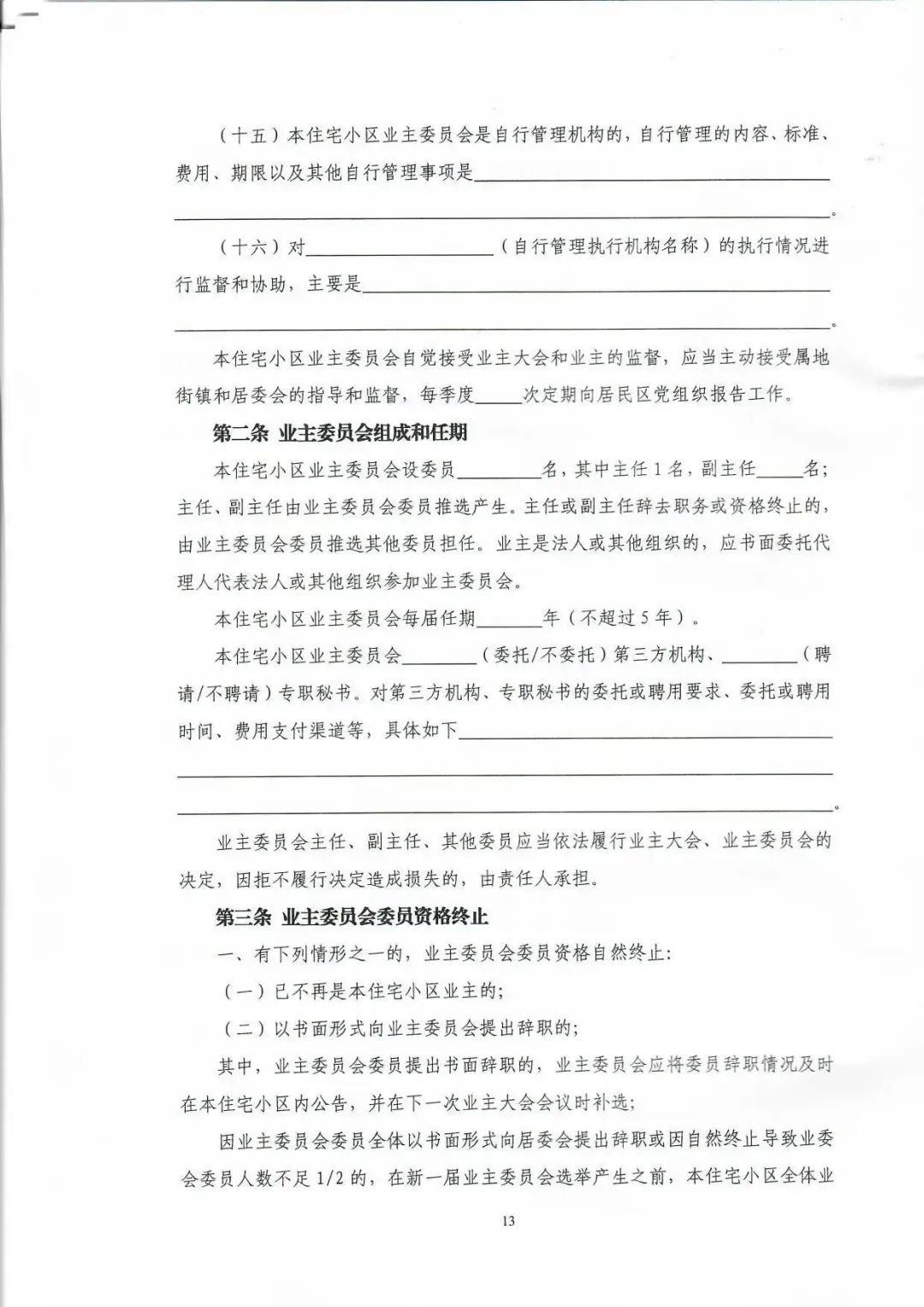
细化了业委会的职责,尤其是酬金制下或自行管理物业的情况下业委会的职责。

2、


明确了法人或其他组织业主,可以书面委托代理人参加业委会,并不限于法人的法定代表人或其他组织的负责人。

3、


明确了业委会委员资格终止的情形,尤其是非自然终止的情形下,业委会依法增补新委员后原委员资格终止的情况。

4、


规范了业委会日常会议制度和定期接待制度。

5、


强化了业委会信息公开制度。

6、


增加了业委会定期报告制度。业委会应当定期向居民区党组织,居委会报告工作,接受指导监督。



业主大会与相关单位的关系

1、


新示范文本中进一步强调了业主大会、业委会应接受属地街镇、房屋行政管理部门、居民区党组织、居委会和相关行政管理部门的指导和监督,配合公安机关等、支持居委会工作,依法履行自治管理职责。

2、


新示范文本删除了关于“因客观原因不能及时换届改选的,在新一届业主委员会选举产生之前,原业主委员会继续履行其职责”的条款。

3、


明确在新一届业主委员会选举产生之前,全体业主授权居委会在属地街镇的指导和监督下,代行业委会职责。



《关于印发<业主大会议事规则>

示范文本的通知》全文

左右滑动查看更多




精彩文章推荐(点击下方文章标题)


【1】物业管理智囊优盘

【2】感谢每一位按时缴费的业主!

【3】清缴物业费,政府在行动,纪委在监督!

【4】下载|红色物业"红"什么,怎么"红"(全套方案)

【5】下载|新物业实用表格大全

【6】下载|员工素质高不高,全靠这套资料包






物业管理智囊优盘

海量学习资料

点击下方小程序购买




扫码免费用

源码支持二开

申请免费使用

在线咨询